11月23日,中国足协发布公告,因为欠薪多支球队被扣除6个联赛积分,其中包括了中超球队上海申花、武汉长江和河北队。之前已经被扣过3分的河北队,再次被扣分后目前的积分为-6分。
中国足协在11月5日曾通过官网发布消息,因未能按规定如期清偿欠薪,河北队和武汉长江两家中超俱乐部,以及中乙的湖南湘涛俱乐部按相关规定被分别扣除相应级别职业联赛积分3分。而当时被扣分后,河北队原有的3分变成了0分。在此之后,河北队连续3场都以单场4个失球以上的大比分失利,再也没有精气神。反而是武汉长江被扣分后,赢下了广州城拿到了3分,不过最近两战他们都是失利。
在这次处罚后,原本42分的上海申花变为36分,排名从第8位掉到了第10位;武汉长江从18分变为12分,直接从第15位掉到了第17位,位列倒数第二;而河北队从0分变为-6分,在联赛还剩8轮的情况下,他们在最新积分榜上,距离倒数第四广州城的15分,已经有21分之多,保级已经仅剩理论希望。

足协公告如下:
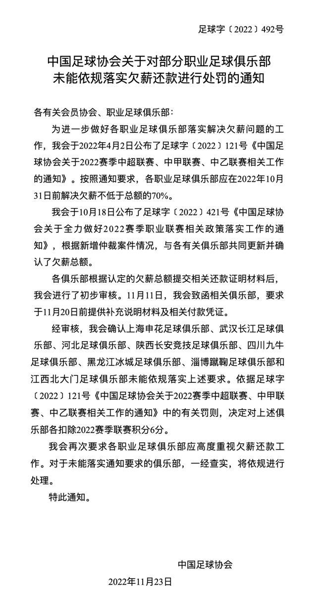
为进一步做好各职业足球俱乐部落实解决欠薪问题的工作,我会于2022年4月2日公布了足球字(2022]121号《中国足球协会关于2022赛季中超联赛、中甲联赛、中乙联赛相关工作的通知》。按照通知要求,各职业足球俱乐部应在2022年10月31日前解决欠薪不低于总额的70%。
我会于10月18日公布了足球字(2022]421号《中国足球协会关于全力做好2022赛季职业联赛相关政策落实工作的通知》,根据新增仲裁案件情况,与各有关俱乐部共同更新并确认了欠薪总额。
各俱乐部根据认定的欠薪总额提交相关还款证明材料后我会进行了初步审核。11月11日,我会致函相关俱乐部,要求于11月20日前提供补充说明材料及相关付款凭证
。
经审核,我会确认上海申花足球俱乐部、武汉长江足球俱乐部、河北足球俱乐部、陕西长安竞技足球俱乐部、四川九牛足球俱乐部、黑龙江冰城足球俱乐部、淄博蹴鞠足球俱乐部和江西北大门足球俱乐部未能依规落实上述要求。依据足球字(2022]121号《中国足球协会关于2022赛季中超联赛、中甲联赛、中乙联赛相关工作的通知》中的有关罚则,决定对上述俱乐部各扣除2022赛季联赛积分6分。
我会再次要求各职业足球俱乐部应高度重视欠薪还款工作。对于未能落实通知要求的俱乐部,一经查实,将依规进行处理。
特此通知。
本文转载自互联网,如有侵权,联系删除